参宝興業
参宝興業

「法令遵守は当然。私たちはお客様と地域社会の安全を守ります。」

「法令遵守は当然。私たちはお客様と地域社会の安全を守ります。」

近年、建物の解体・改修工事において、アスベスト(石綿)対策は「任意」ではなく「義務」となりました。特に以下の重要な法改正により、施主様(建物の所有者様)の責任と罰則が大幅に強化されています。

近年、建物の解体・改修工事において、アスベスト(石綿)対策は「任意」ではなく「義務」となりました。特に以下の重要な法改正により、施主様(建物の所有者様)の責任と罰則が大幅に強化されています。

【義務化】 解体・改修工事において、着工前にアスベスト含有建材の有無を事前調査(図面での記載調査も含む)することが原則として義務化されました。
※下部事前調査についてを参照
【罰則強化】 事前調査の未実施や虚偽報告などがあった場合、施主様に対しても最大30万円の罰金が科せられる可能性があります。
【電子報告】 調査結果の行政への電子報告が義務化されました。(紙面での提出も可能)

「知らなかった」では済まされない時代です。 適切な対策を行わないと、工事の遅延だけでなく、周辺環境や作業者の健康被害、そして施主様ご自身が重い法的責任を問われるリスクがあります。

事前調査について

事前調査について

令和4年4月1日から建築物などの解体・改修工事を行う施工業者(元請け事業者)は、該当する工事で石綿含有有無の事前調査結果を労働基準監督署に報告することが義務づけられます。報告は、環境省が所轄する大気汚染防止法に基づき、地方公共団体にも行う必要があります。

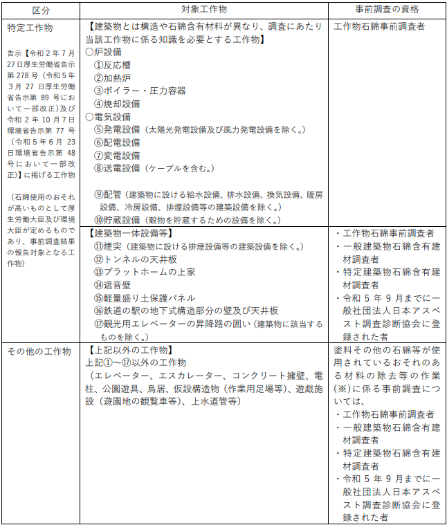
工作物とは
報告が必要となる
報告が必要となる

【報告が必要となる工事】

  • 建築物の解体工事(解体作業対象の床面積80 ㎡以上)
  • 建築物の改修工事(請負金額100万円以上(税込))
  • 工作物の解体・改修工事(請負金額100万円以上(税込))
  • 鋼製の船舶の解体・改修工事(総トン数20トン以上)

弊社、参宝興業ではどちらも有資格者が対応出来ます。
また、工作物の石綿調査は分析調査以外の調査が多い為、書面調査や現地調査が必須です。
詳細を知りたい方は説明会を実施しておりますので、お気軽にお問い合わせください。

引用:厚生労働省労働基準局安全衛生部

【工作物とは以下になります】

工作物とは
参宝興業の強み

義務化された事前調査、電子報告まで書類(行政提出用)の作成アドバイスをさせていただき、施主様の負担を軽減します。

参宝興業の強み

栃木県宇都宮市の解体業者として、栃木県内や関東各所の住宅、工場、倉庫など多様な建物の調査・除去を安全かつ確実に実行してきました。

参宝興業の強み

有資格者による確実な調査と、飛散防止のための厳重な隔離・養生を徹底し、お客様や近隣住民の皆様の安全を守ります。

知っておくべきアスベストの危険度レベル

知っておくべきアスベストの危険度レベル

レベル1 極めて高い 吹付けアスベストなど。損傷すると繊維が大量に飛散し、最も厳重な隔離措置(負圧隔離)が必要です。
レベル2 高い アスベスト含有保温材、耐火被覆材など。切断や破壊で飛散する可能性があるため、特定の方法で除去する必要があります。
レベル3 比較的低い 成形板(スレート板など)、ビニル床タイルなど。通常は安定していますが、破損させると飛散するため、破砕しない工法が必要です。
アスベストレベル

引用:環境省石綿飛散漏えい防止徹底マニュアル(令和6年2月改正)(令和7年3月訂正事項を反映)

調査費用

調査費用

石綿事前調査(建築物/工作物)
※下部「石綿事前調査の流れ」をご参照ください。
1~10箇所:25,000円
11~20ヶ所:35,000円
21ヶ所以上~対応可能
報告書:5,000円
交通費+諸費用:1日/5,000円~(栃木県内)
交通費+諸費用:1日/10,000円~(埼玉/茨城/群馬/東京/千葉)
各種図面の提供借用+現地調査+対象箇所の特定(配管設備、配管ケーブル、設備機器)+必要により分析(分析費別途)+メーカー問合せにより不含有証明の取得+工作物事前調査結果概要書の発行
アスベスト分析調査費用
(採取+分析+結果報告書)
※簡易補修あり
1検体:30,000円~
交通費+諸費用:1日/5,000円~(栃木県内)
交通費+諸費用:1日/10,000円~(埼玉/茨城/群馬/東京/千葉)
採取に高所作業車や足場設置必要などは別途お見積りとなります。
行政書類作成サポートは別途費用。
※ご対応都道府県以外でもご対応のご相談は可能です。
鉛含有調査費用
(採取+分析+結果報告書)
1検体:50,000円~
栃木県内交通費+諸費用:5,000円~
交通費+諸費用:1日/5,000円~(栃木県内)
交通費+諸費用:1日/10,000円~(埼玉/茨城/群馬/東京/千葉)
※ご対応都道府県以外でもご対応のご相談は可能です。
PCB含有調査費用
(採取+分析+結果報告書)
1検体:60,000円~
交通費+諸費用:1日/5,000円~(栃木県内)
交通費+諸費用:1日/10,000円~(埼玉/茨城/群馬/東京/千葉)
採取に高所作業車や足場設置必要などは別途お見積りとなります。
※ご対応都道府県以外でもご対応のご相談は可能です。
アスベスト調査 東京都

石綿事前調査の流れ
(建築物/工作物対応可能)

石綿事前調査の流れ
(建築物/工作物対応可能)

どこを調査しなければいけないかが分からない。調査もれがあっては困る。事前調査報告は発注者への書面報告も必要です。発注者は調査に協力する責務があり、建築図面、設備図面等の提供をお願いします。調査活動を通じて得た情報の漏洩はいたしません。
石綿事前調査からご報告書まで参宝興業にお任せいただけます。
弊社では報告書の重要な見出しなど、わかりやすく、素材などに関しては具体的な素材名にて記載。詳細分析までしっかり行うのでお客様にとって最適な除去方法のご選択にも有効です。

お問い合わせ1

1.お問い合わせ

現地調査等に関しては基本必須となります。お見積りに関してはご相談ください。設備図面(特記仕様書、単線結線図、系統図、平面図、機器姿図、納入仕様書)借用させてください。借用書作成対応可。守秘義務の徹底。

お問い合わせ2

2.事前調査

調査対象箇所を特定、ご要望のヒアリングをいたします。(定期点検修理記録)1~10ヶ所、10~20ヶ所、調査対象箇所数により費用は異なります。分析が必要な場合のみ採取(別途費用)、調査では写真撮影が必要です。 機器等は分解が必要な場合もある為、分解が可能かどうか有識者の立合いが必要です。

お問い合わせ3

3.メーカー問合せ等書面調査

図面等や事前調査で確認した、銘板や製造メーカー名などから石綿含有の有無の調査を弊社にて行います。

お問い合わせ5

4.分析調査結果報告

借用した図面の返却と事前調査に関する調査結果報告書(分析した場合は分析結果報告書)等のお渡しと、ご請求書のお渡しを行います。

アスベスト分析調査の流れ
(建築物/工作物対応可能)

アスベスト分析調査費用
(建築物/工作物対応可能)

石綿事前調査からご報告書まで参宝興業にお任せいただけます。
弊社では報告書の重要な見出しなど、わかりやすく、素材などに関しては具体的な素材名にて記載。詳細分析までしっかり行うのでお客様にとって最適な除去方法のご選択にも有効です。

お問い合わせ1

1.お問い合わせ

現地調査等に関しては基本必須となります。お見積りに関してはご相談ください。

お問い合わせ2

2.現地確認

調査対象箇所を特定、ご要望のヒアリングをいたします。

お問い合わせ3

3.お見積り

調査日日程等を含めたお見積りをご提出いたします。

お問い合わせ4

4.検体採取

現地にて有資格者スタッフによる検体採取を行います。

お問い合わせ5

5.分析速報

検体の分析を行います。約1週間前後で結果がでます。

お問い合わせ6

6.分析調査結果報告

分析調査結果報告書を作成しご提出となります。

助成金、補助金等のご対応

助成金、補助金等のご対応

建築物に使用されている吹き付けアスベストによる、健康被害を未然に防止するため、除去等にかかる費用を補助する制度です。
各地域の規定にそって助成金、補助金のサポート等も行っております。

ご相談無料、お気軽にご連絡ください!

よくあるご質問

よくあるご質問

※気になるご質問をクリック!

その他

その他

改修工事にもご対応

建材を叩く、削る、穴をあけるなど、現状の建材を損傷させる可能性のある工事など、細かいご対応も可能です。

  • 外壁塗装・張り替え: 外壁材(サイディング等)や下地調整材の調査。
  • 屋根の吹き替え: スレート瓦などの石綿含有建材の有無の確認。
  • 内装リフォーム: 壁紙の張り替え(下地の石膏ボード等)、クッションフロアの交換。
  • 設備導入・更新: エアコン設置、配管工事、ボイラー交換に伴う壁や断熱材の加工。

事前調査を怠って工事を進め、後からアスベストが含まれていることが発覚した場合、工事の中断による工期の遅延や、清掃・除染作業による多額の追加費用が発生するリスクがあります。 参宝興業なら、工事着手前に確実にリスクを洗い出し、スムーズなリフォーム計画をサポートいたします。

まずは『正しく知る』ことから。
参宝興業の客観的で精密なアスベスト調査

まずは『正しく知る』ことから。
参宝興業の客観的で精密なアスベスト調査

アスベスト対策で最も大切なこと、それは「除去すること」の前に、「どこに、どれだけ含まれているかを正確に把握すること」です。
義務化された事前調査は、その後の全ての計画の土台となります。曖昧な調査で工事を強行すれば、後からの追加費用や近隣トラブル、さらには重大な法令違反を招きかねません。
「調査は正確に行ってほしい」
私たちは、そんなお客様の切実な声にお応えします。
参宝興業の調査は、単なる除去工事へのプロセスではありません。有資格者による徹底した現地確認と、高度な専門機関による分析に基づき、「嘘のない、客観的な事実」をレポートします。その結果、「アスベストなし」と判断されれば、それがお客様にとって最大の安心材料となるはずです。
無理な除去工事の勧誘は一切いたしません。地域に暮らす皆様が、法的なリスクを回避し、心から納得して次のステップへ進めるよう、私たちは「調査のプロ」として中立かつ誠実に向き合います。
義務化された報告への不安、調査費用の概算など、まずは「知る」ための第一歩を参宝興業から踏み出してみませんか。

参宝興業にお任せください
参宝興業にお任せください
TOP